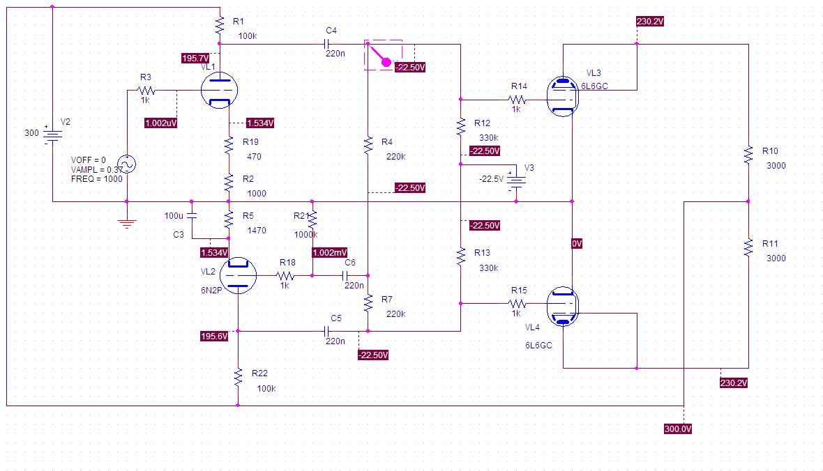
J'ai décidé de changer un peu le schémas, au lieu polariser par résistance de cathode j'ai décidé de polariser par tension négative sur la grille.
Pourquoi allez vous me demander?
bien je vous explique:
1° je voudrais faire le projet avec le meilleur rapport qualité prix possible (un mini défis dans le projet ^^), et donc récupérer un maximum de composants. Or je n'ai pas de 300Ohm 3 Watt et il en faut 4. et par ailleurs j'ai de quoi faire une alim négative, les Geloso étaient faits pour tourné comme ça.
2° 8 composant(les 300Ohm et les condo de découplages) en moins pour 2 en plus, plus de simplicité, je préfère.
3° c'est moi le chef nanmého j'ai pas me justifier

.
bon comme écrit plus haut j'ai du ajouter des composant ailleurs, 1 condensateur essentiellement, pour que le déphaseur paraphase fonctionne toujours, j'ai aussi ajouté une résistance d'1meg a sa suite parce que j'ai pas les potentiel flottants ^^.
j'attend vos commentaires ^^

- 807_v2.jpg (97.61 Kio) Vu 1697 fois