Le forum Audiovintage est privé.
En tant qu'invité, vous avez accès à certaines rubriques uniquement, l'ajout de nouveaux membres n'est pas possible pour le moment.

Expérimentation : PushPuLL EL84 en Classe A

Fabrication maison, à base de jus de passion.
Répondre
Avatar du membre
Juxanouille
Membre honoraire
Messages : 296
Enregistré le : lun. 7 juin 2010 17:34
Localisation : 1)Montmirail (Marne) 2)Tressange(Moselle)

Re: Expérimentation : PushPuLL EL84 en Classe A

Message par Juxanouille »

1) OK pour la simu, on va dire que ca m'aide déja à comprendre avant de mettre le feu de chez moi.

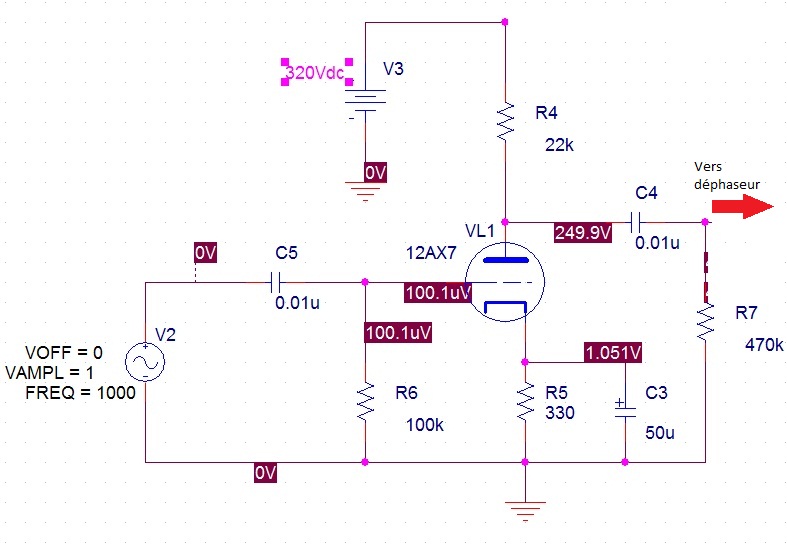
2) Voici le schéma de la partie Préamp pour commencer

Image

3) Du coup j'arrive pas à polariser correctement la 12AX7 pour être dans la parti linéaire pour un signal d'entré de 2V crête à crête (Valeur max d'un lecteur CD) La partie linéaire fait un peu moins de 2 V quand la tension de plaque est à 250V, donc je risque de déformer le signal quand il atteint ces valeurs. Je vais quand même pas atténuer le signal d'entré avec un résistance??..
Il faut peut-être que je me rabatte sur un autre tube qui amplifie moins comme la ECC82 ou 81 peut-être... Une idée???
Julian! Back to the past!
Avatar du membre
beberlalsaco
Membre honoraire
Messages : 166
Enregistré le : sam. 8 oct. 2011 10:09
Localisation : Em Schnoekeloch

Re: Expérimentation : PushPuLL EL84 en Classe A

Message par beberlalsaco »

Bonsoir,
Si je comprends bien d'après ton schéma le tube 12AX7 (=ECC83) débite 3.8 mA pour une polarisation de grille de -1V avec une résistance de charge de plaque de 20 Kohms. Cela ne me semble pas habituel et conforme aux courbes de fonction du tube (voir http://frank.pocnet.net/sheets/137/1/12AX7.pdf" ). j'essaierai une polarisation de grille de -2V avec un courant de plaque de environ 1.5 mA et une résistance de charge d'environ 50 -100 Kohms (mettons 50Kohms) avec une tension à la plaque d'environ 200 V et une tension d'alim de 275 V (au besoin avec une résistance chutrices découplées par un condo chimique de 50µF). Maintenant pour la simulation je limiterai la tension d'entrée à env 1 V ce qui me semble plus conforme aux niveau de sortie de la plupart des lecteurs CD. Pour la résistance de grille je mettrai plûtot du 220 - 470 KOhms.
Qu'en pensent les autres?
Bien Cordialement,
Bertrand de Strossburi

PS:on peut voir sur les innombrables schémas trouvables sur le net des productions des années soixantes si les valeurs trouvées par la simulation correspondent à ce qui a été utilisé et validé.
Un exemple parmi d'autres:
AMPLI-EL84-ECC83-EZ81-2x4w 1024 pix.jpg
AMPLI-EL84-ECC83-EZ81-2x4w 1024 pix.jpg (151.54 Kio) Vu 4050 fois
Avatar du membre
Juxanouille
Membre honoraire
Messages : 296
Enregistré le : lun. 7 juin 2010 17:34
Localisation : 1)Montmirail (Marne) 2)Tressange(Moselle)

Re: Expérimentation : PushPuLL EL84 en Classe A

Message par Juxanouille »

Merci pour la recherche!

J'ai regardé un peu les valeurs que tu proposes. Il me semble que pour 200 V a la plaque et une polarisation de la grille à -2V, on est pas vraiment sur la partie linéaire de la courbe Va(Ia)... (En rouge)

Pour mes valeurs c'est la marque verte (on dirait que c'est un peu extrême...) ( Je suis plutôt autour de 3,2 mA)

Image

J'ai essayé de ma caler sur la doc de la 12AX7 de philips( [url http://drtube.com/datasheets/ecc83-philips1970.pdf" [/url]) et la gabarit suivant:

Image

La tout semble OK, a par que autour de -2V de Vg on est moins linéaire.

(C'est ptet pas habituel de raisonner comme ca, mais je voudrais bien comprendre...) :stop:
Julian! Back to the past!
Avatar du membre
beberlalsaco
Membre honoraire
Messages : 166
Enregistré le : sam. 8 oct. 2011 10:09
Localisation : Em Schnoekeloch

Re: Expérimentation : PushPuLL EL84 en Classe A

Message par beberlalsaco »

Re Bonsoir,
OK j'ai dû surestimer le voltage de la polarisation de grille :stop: qui devrait plûtot se retrouver vers - 1.2 à -1.5V. Néanmoins je n'ai presque jamais vu des montages qui avaient un courant de plaque de plus de 3 mA mais généralement de l'ordre de 1 à 1.5 mA. La datasheet philips est à ce point explicite dans le montage proposé en ampli audio dans la config alim à 250V (ce qui est généralement le cas au niveau de l'étage préampli) ils prévoient une résistance de polarisation de cathode à 1.2 KOhms , une resistance de plaque à 47 KOhms et un courant de plaque à 1.2 mA (soit une polarisation de grille à -1.44 V). On est entre tes valeurs et celles que j'avais initialement proposées, La tension de plaque est alors de 190V.
Que donne le simulateur?
A suivre...
Bertrand de Strossburi
Avatar du membre
jacqueline
Super membre
Messages : 811
Enregistré le : mar. 18 oct. 2011 10:38
Localisation : Savoie
Contact :

Re: Expérimentation : PushPuLL EL84 en Classe A

Message par jacqueline »

Bonjour,

J'ai vu plusieurs lecteurs de CD qui sortent 2V ( ce qui m'avait inquiétée au début ) , et tous n'ont pas de sortie ajustable, et pour celle ci parfois il faut avoir la télécommande ( qu'on a pas toujours en occase).

Quitte à réaliser soi même son ampli, il me semble prudent de prévoir une entrée ajustable avec un potar ou un commut 2V-1V sur la face AR, pour éviter de bricoler un atténuateur.

Ca fait des lustres , que je n'ai pas mis le nez dans la polarisation des tubes ( mais je compte m'y remettre ) mais il me semble qu'à l'époque on traçait les droites de charge, aussi je ne comprend pas bien vos graphiques.

Enfin une question, serait il possible d'avoir les Spice models des tubes
Kenwood DP 1100-SG, Kenwoood KT 7550, Teac V1010, Marantz PM 72, B & W DM 640
Marantz CD 63 KI, Technics SU 3400, Yamaha NX E-800, Dynaudio 100
Scott S177( 3 voies)
Onkyo DX706, Marantz CD54, Philips CD104, Philips CD140, Radiola CD1006.....
Avatar du membre
beberlalsaco
Membre honoraire
Messages : 166
Enregistré le : sam. 8 oct. 2011 10:09
Localisation : Em Schnoekeloch

Re: Expérimentation : PushPuLL EL84 en Classe A

Message par beberlalsaco »

Bonjour,
Exact, Jacqueline, on peut évaluer le point de fonctionnement du tube en fonction de la résistance de plaque (charge) en traçant une droite de charge (cf image jointe).
http://www.projetg5.com/Articles/Theori ... harge.html"
Dans le cas de l'ECC 83 et de la configuration préconisée par le "datasheet" philips en ampli audio (R de plaque à 47 KOhms, alim 250V, pol grille -1.44V, Ia 1.2 mA) et pour un signal de 1V crète à crète on a une variation de tension de plaque de 170 à 215 V soit 45 V crète à crète et un coeff d'amplification de 45X (naturellement ensuite dans le montage final il faudra tenir compte de la contre réaction qui va réduire le coeff d'amplification), et on se trouve approx dans la zone de linéarité du tube. En conséquence j'éssaierait dans un premier temps de voir ce qui peut être obtenu avec les valeurs ciées dans le "datasheet" mais bon ça se discute et en inspectant les multiples schémas qui ont été utilisés par les constructeurs on voit bien des configs différentes.
Bien cordialement,
Bertrand de Strossburi
droite de charge.jpg
droite de charge.jpg (72.09 Kio) Vu 4038 fois
Avatar du membre
Juxanouille
Membre honoraire
Messages : 296
Enregistré le : lun. 7 juin 2010 17:34
Localisation : 1)Montmirail (Marne) 2)Tressange(Moselle)

Re: Expérimentation : PushPuLL EL84 en Classe A

Message par Juxanouille »

Merci pour l'explication sur les droites de charges, je n'ai pas encore bien la maitrise dans ce domaine.
J'avais mal compris, je pensais que la tension affiché en abscisse était la tension plaque et non pas la tension d'alim. C'est plus clair maintenant. Donc avec les valeurs pour une charge de 47k (environ 50k) , on doit avoir normalement une tension plaque à 192.5V.

Faut que je refasse quelques calculs car moi j'ai une alim théorique sans charge de 230 * 1.414 = 325 V.

Pour les models Spice des tubes :
Voir http://www.next-tube.com/libs.php.
Moi j'ai prit la dernière version de 2011 (le .lib et .olb ) car je travail avec CAPTURE.

J'aimerais ne pas être obligé et faire un switch pour varier entre 1 et 2V pour l'entrée ligne. Mon but et de faire un système minimaliste avec le moins de composant et le moins de soudure possible. Il faut donc que je fasse un choix... Je pense me fixer sur 1V crête à crête en entrée, je mettrais juste moins fort en cas de lecteur CD avec 2V crête à crête. (C'est le potard de volume après l'étage de préamp que je mettrais moins fort du coup j'éviterais la saturation "à l'oreille").

Pour l'étage d'amplification de puissance: avec l'EL 84 on peut seulement avoir 4V crête à crête max en entrée (si j'ai bien lu la datasheet) donc je peux me permettre d'avoir seulement un coeff de 4 pour la préamplification . Avec l' ECC83, sans atténuer le signal (avec un pont de résistance) je ne pense pas que c'est possible . Au minimum le coeff d'amplification est d'environs 30...
JE dois tracer ma droite de charge pour mes EL84 aussi du coup...

PS: Pas de contre réaction sur le préamp dans la première phase mon expérimentation

Une idée?
Julian! Back to the past!
AUDIOVALVE

Re: Expérimentation : PushPuLL EL84 en Classe A

Message par AUDIOVALVE »

pourquoi ne pars-tu pas d'un schéma éprouvé , c'est pas ce qu'il manque !

quand on apprend , on commence par copier ce qui marche , aprés , on mesure , on manipule, et on innove...

quoi qu'innover dans les tubes n'est plus évident , tout ça est cadré depuis la fin des 50's.
Avatar du membre
jacqueline
Super membre
Messages : 811
Enregistré le : mar. 18 oct. 2011 10:38
Localisation : Savoie
Contact :

Re: Expérimentation : PushPuLL EL84 en Classe A

Message par jacqueline »

AUDIOVALVE a écrit :pourquoi ne pars-tu pas d'un schéma éprouvé , c'est pas ce qu'il manque !

quand on apprend , on commence par copier ce qui marche , aprés , on mesure , on manipule, et on innove...

quoi qu'innover dans les tubes n'est plus évident , tout ça est cadré depuis la fin des 50's.
+1

Mais c'est bien qu 'il cherche à comprendre.

Mais quel schéma choisir , dans le tas ? ( je ne retrouve plus le lien. )
Kenwood DP 1100-SG, Kenwoood KT 7550, Teac V1010, Marantz PM 72, B & W DM 640
Marantz CD 63 KI, Technics SU 3400, Yamaha NX E-800, Dynaudio 100
Scott S177( 3 voies)
Onkyo DX706, Marantz CD54, Philips CD104, Philips CD140, Radiola CD1006.....
AUDIOVALVE

Re: Expérimentation : PushPuLL EL84 en Classe A

Message par AUDIOVALVE »

le site de bonavolta est une mine inépuisable
Répondre
  • Sujets similaires
    Réponses
    Vues
    Dernier message