en attendant l'arrivée des composants manquant, parlons un peu de schémas.
les deux ampli mono suivaient ce schémas :

- carad_pas29.jpg (184.16 Kio) Vu 1907 fois
le sélecteur dit filtre m'ennuyait assez, j'ai le même sur ma première paire de PPC27/AAS26, et ça sert ne me sert pas, j'en vois pas bien l'utilité, ça réduit la bande passante autour de 4kHz...bref.
donc je préféré le schémas du PPC27N2 celui dont le schémas est dans la rubrique document technique.
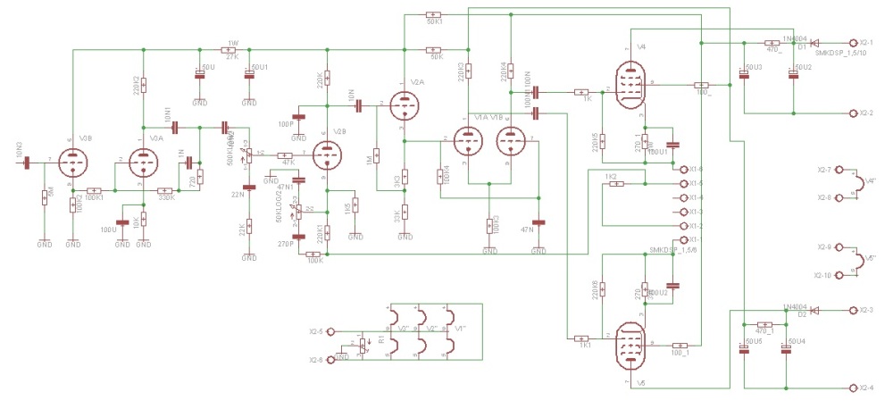
mais j'ai du mélanger les schémas, prendre directement celui du PPC27N2 était impossible les alimentations et polarisations des tubes ne correspondaient pas.
donc j'ai pris basiquement le schémas du PAS 29, le mono, et remplacé le circuit de filtre du second tube par celui qu'on retrouve dans PPC27

- Yamarad1.jpg (79.83 Kio) Vu 1907 fois
a l'origine je voulais changer tous les potentiomètres par des potentiomètres stereo, le problème que j'ai rencontré est le potentiomètre de basse, 10M log, j'en ai pas trouver ni en mono ni en stereo, mais après un bon nettoyage tous les potentiomètres s’avère en bon état, donc recyclés.