Mon petit grain de sel ... avec ce genre de tubes en sortie, je pousserais à 2 12AT7 en // dans le déphaseur , juste histoire de diviser les valeurs des résistances par 2 ... et la Z de source par plus encore
Le forum Audiovintage est privé.
En tant qu'invité, vous avez accès à certaines rubriques uniquement, l'ajout de nouveaux membres n'est pas possible pour le moment.
En tant qu'invité, vous avez accès à certaines rubriques uniquement, l'ajout de nouveaux membres n'est pas possible pour le moment.
ampli HIFI PP 6L6GC en fixed bias (initialement cath. bias)
-
Wagtbtoobz
Re: ampli HIFI PP 6L6GC en fixed bias (initialement cath. bi
Bonsoir,
Mon petit grain de sel ... avec ce genre de tubes en sortie, je pousserais à 2 12AT7 en // dans le déphaseur , juste histoire de diviser les valeurs des résistances par 2 ... et la Z de source par plus encore
ce qui est mieux au regard de l'adaptation sur une charge de 100k en grille des 6L6 .
Mon petit grain de sel ... avec ce genre de tubes en sortie, je pousserais à 2 12AT7 en // dans le déphaseur , juste histoire de diviser les valeurs des résistances par 2 ... et la Z de source par plus encore
-
JFD
- Membre confirmé
- Messages : 30
- Enregistré le : jeu. 18 déc. 2014 10:15
Re: ampli HIFI PP 6L6GC en fixed bias (initialement cath. bi
Merci pour vos messages, concernant la gestation assistée, je remercie encore une fois JF de m'assister
, car je manque de références théoriques. c'est un peu avec cette méthode que j'avais réalisé le dossier M604 basé sur un ampli guitare MI60 (musique industrie), je dois dire que les gens du site G5 m'ont appris pas mal de choses à l'époque sur les alims et les bases de la conception/modification du DIY à lampes.
Pour le doublage de la 12AT7 déphaseuse, c'est certainement une très bonne idée, mais j'ai une limite, enfin je veux dire que le transfo d'alim que je vais utiliser fonctionne de manière normale dans un ampli marshall JCM900 100w avec 3 12AX7 et 4 6L6GC. J'ai donc souhaité conserver sensiblement la même consommation dans ce projet par précaution, j'ai peur de tirer trop dessus si j'ajoute encore 2 autres 12AT7... qu'en pensez-vous ?
Bon, je vais bientôt attaquer la conception des turrets et le calcul de conso avec PSU designer (faut que je me remette dans le bain, m'en rappelle plus bien, j'avais appris tout ça en 2007) ! En tout cas, je vous ferai un beau dossier qui regroupe toute la conception du projet
Pour le doublage de la 12AT7 déphaseuse, c'est certainement une très bonne idée, mais j'ai une limite, enfin je veux dire que le transfo d'alim que je vais utiliser fonctionne de manière normale dans un ampli marshall JCM900 100w avec 3 12AX7 et 4 6L6GC. J'ai donc souhaité conserver sensiblement la même consommation dans ce projet par précaution, j'ai peur de tirer trop dessus si j'ajoute encore 2 autres 12AT7... qu'en pensez-vous ?
Bon, je vais bientôt attaquer la conception des turrets et le calcul de conso avec PSU designer (faut que je me remette dans le bain, m'en rappelle plus bien, j'avais appris tout ça en 2007) ! En tout cas, je vous ferai un beau dossier qui regroupe toute la conception du projet
-
JFD
- Membre confirmé
- Messages : 30
- Enregistré le : jeu. 18 déc. 2014 10:15
Re: ampli HIFI PP 6L6GC en fixed bias (initialement cath. bi
Bonjour,
Meilleurs voeux à tous, et surtout plein de beaux projets...
Bon, je m'y remets un peu :
Voici les consos résumées (mode PP en classe AB1 valeurs pour deux lampes sauf chauffage) :
chauffage :
6L6 : 900 mA x 4 = 3,6 A
12AT7 : 300 mA x 3 = 0,9 A
soit un total de 4,5A
consommation au repos :
6L6 : 116 mA x2 (anodes) + 6 mA x 2 (G2) = 232 + 12 = 244 mA
12AT7 x3 = 3 x 2 mA = 6 mA
total estimé : 250 mA
consommation maxi :
6L6 : 210 mA x2 (anodes) + 22 mA x 2 (G2) = 420 + 44 = 464 mA
12AT7 x3 = 3x 15 mA = 45 mA
total estimé : 509 mA
Voici deux simulations sur PSU designer, en respectant l'impédance et le voltage du transfo.
la première en repos puis conso max du PP après 7 secondes
la seconde basée sur une conso moyenne du PP.
les filtres RC du C+ et D+ sont en série et pas en // dans PSU
Le b+ est un peu au dessus des limites VG2 max des spec 6L6 au repos et en conso moyenne (457v au lieu de 450v) mais je pense que RG2 = 470R devrait calmer ça ?
Meilleurs voeux à tous, et surtout plein de beaux projets...
Bon, je m'y remets un peu :
Voici les consos résumées (mode PP en classe AB1 valeurs pour deux lampes sauf chauffage) :
chauffage :
6L6 : 900 mA x 4 = 3,6 A
12AT7 : 300 mA x 3 = 0,9 A
soit un total de 4,5A
consommation au repos :
6L6 : 116 mA x2 (anodes) + 6 mA x 2 (G2) = 232 + 12 = 244 mA
12AT7 x3 = 3 x 2 mA = 6 mA
total estimé : 250 mA
consommation maxi :
6L6 : 210 mA x2 (anodes) + 22 mA x 2 (G2) = 420 + 44 = 464 mA
12AT7 x3 = 3x 15 mA = 45 mA
total estimé : 509 mA
Voici deux simulations sur PSU designer, en respectant l'impédance et le voltage du transfo.
la première en repos puis conso max du PP après 7 secondes
la seconde basée sur une conso moyenne du PP.
les filtres RC du C+ et D+ sont en série et pas en // dans PSU
Le b+ est un peu au dessus des limites VG2 max des spec 6L6 au repos et en conso moyenne (457v au lieu de 450v) mais je pense que RG2 = 470R devrait calmer ça ?
-
JFD
- Membre confirmé
- Messages : 30
- Enregistré le : jeu. 18 déc. 2014 10:15
Re: ampli HIFI PP 6L6GC en fixed bias (initialement cath. bi
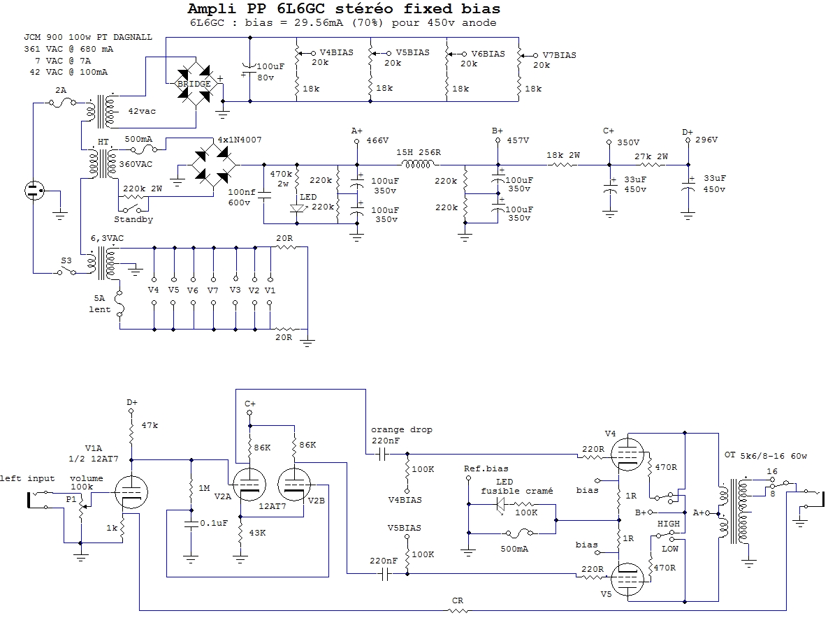
Voici le schéma avec l'alim à jour.
Pour comparer, sur le marshall JCM900, l'alim est taillée pour le même transfo comme ça :
le pont de diodes 1N4007
A + : 50uf + 50uf en // soit 100uf 500v
B+ : une cellule RC : 100R 4w / 50uf 500v avec des résistance de grille de 2K2 (mais pour des EL34 sur ce schéma) --> ma valeur Rg2 (470R) à adapter ?
C+ : une cellule RC : 22k 1w / 50uf 500v vers la déphaseuse et le préamp.
schéma du PA du marshall : http://www.freeinfosociety.com/electron ... php?id=488
Si la tension du B+ est trop importante, existe-il une autre solution (filtre RC ou LRC au lieu de LC au B+ ?) ou alors serait -il possible d'adapter mon projet pour des lampes qui acceptent plus de tension G2 ? Bref, sachant que ce PT peut alimenter un quad de EL34 (ce que je viens de découvrir), quelles lampes vous paraissent le plus adaptées à l'alim ?
Vous pensez que des 6550 colleraient niveau conso ?, elles ont un max G2 = 600v, demandent un peu plus que les EL34 en chauffage (1,6A), mais un PP sort 77w en classe AB1 pour 450v en tension de plaque
... et même impédance au primaire de l'OT que les 6L6, bon, après, ça implique d'acheter deux OT qui encaissent ça...
Est-ce que la solution ne serait pas de faire un sélecteur de Rg2 en fonction du choix des lampes 6L6GC/6550 pour descendre Vg2 en dessous de 450v pour les 6L6 GC...
du genre 470R pour les 6550/2k2 ou 4k2 pour les 6L6, on prend des OT 5k6/8 ohms de 60w sachant qu'il ne faudra pas le pousser trop fort avec les 6550.
(ceci dit , c'est pas un ampli sono, j'écoute à volume très raisonnable 95% du temps, et de toute façon, ma femme hurlera avant que les OT crament
)
Pour comparer, sur le marshall JCM900, l'alim est taillée pour le même transfo comme ça :
le pont de diodes 1N4007
A + : 50uf + 50uf en // soit 100uf 500v
B+ : une cellule RC : 100R 4w / 50uf 500v avec des résistance de grille de 2K2 (mais pour des EL34 sur ce schéma) --> ma valeur Rg2 (470R) à adapter ?
C+ : une cellule RC : 22k 1w / 50uf 500v vers la déphaseuse et le préamp.
schéma du PA du marshall : http://www.freeinfosociety.com/electron ... php?id=488
Si la tension du B+ est trop importante, existe-il une autre solution (filtre RC ou LRC au lieu de LC au B+ ?) ou alors serait -il possible d'adapter mon projet pour des lampes qui acceptent plus de tension G2 ? Bref, sachant que ce PT peut alimenter un quad de EL34 (ce que je viens de découvrir), quelles lampes vous paraissent le plus adaptées à l'alim ?
Vous pensez que des 6550 colleraient niveau conso ?, elles ont un max G2 = 600v, demandent un peu plus que les EL34 en chauffage (1,6A), mais un PP sort 77w en classe AB1 pour 450v en tension de plaque
Est-ce que la solution ne serait pas de faire un sélecteur de Rg2 en fonction du choix des lampes 6L6GC/6550 pour descendre Vg2 en dessous de 450v pour les 6L6 GC...
du genre 470R pour les 6550/2k2 ou 4k2 pour les 6L6, on prend des OT 5k6/8 ohms de 60w sachant qu'il ne faudra pas le pousser trop fort avec les 6550.
(ceci dit , c'est pas un ampli sono, j'écoute à volume très raisonnable 95% du temps, et de toute façon, ma femme hurlera avant que les OT crament
-
JFD
- Membre confirmé
- Messages : 30
- Enregistré le : jeu. 18 déc. 2014 10:15
Re: ampli HIFI PP 6L6GC en fixed bias (initialement cath. bi
@Jean-françois : il semble y avoir eu un problème sur le forum d'ou nécessité de restaurer une sauvegarde, et du coup ton schéma d'alim a disparu, peux-tu le reposter stp, je ne l'avais pas copié sur mon ordi... merci.
-
6336A
Re: ampli HIFI PP 6L6GC en fixed bias (initialement cath. bi
Voili. A condition que la self passe assez de jus.
-
JFD
- Membre confirmé
- Messages : 30
- Enregistré le : jeu. 18 déc. 2014 10:15
Re: ampli HIFI PP 6L6GC en fixed bias (initialement cath. bi
Merci, et non,justement, car elle est limitée à 100 mA, j'ai vérifié sur ma commande en ligne de l'époque (mais à confirmer de visu) on est loin du compte... mais pourrait-on la remplacer par une résistance 250R 5w ou 10 w ?
Pour les zener, quelle sont les références pour les 82v et la 10v stp ?
Pour les zener, quelle sont les références pour les 82v et la 10v stp ?
-
6336A
Re: ampli HIFI PP 6L6GC en fixed bias (initialement cath. bi
Oui tu peux utiliser une résistance, et même pas de résistance du tout.
Pour les zéners, des 10V et 82V 1,3W
Pour l'IRF, un dissipateur pour TO-220.
Pour le 1µF un polypro par exemple.
Pour les zéners, des 10V et 82V 1,3W
Pour l'IRF, un dissipateur pour TO-220.
Pour le 1µF un polypro par exemple.
-
JFD
- Membre confirmé
- Messages : 30
- Enregistré le : jeu. 18 déc. 2014 10:15
Re: ampli HIFI PP 6L6GC en fixed bias (initialement cath. bi
Ok merci pour les infos, le schéma à jour.
- Fichiers joints
-
- PP stereo_v7.jpg (277.03 Kio) Vu 2233 fois
Modifié en dernier par JFD le jeu. 22 janv. 2015 14:27, modifié 1 fois.
-
6336A
Re: ampli HIFI PP 6L6GC en fixed bias (initialement cath. bi
Farpait, il n'y a plus qu'à.
Toutefois, il te faudra ajuster certaines valeurs de résistances. Sur la cathode de la 12AT7 en entrée, tu peux mettre au début un potar de 2k que tu ajusteras pour la polarisation directe avec le tube suivant avant de le remplacer par une résistance. Ensuite, il te faudra ajuster la résistance de contre réaction, le mieux est d'avoir un géné et un oscillo.
Toutefois, il te faudra ajuster certaines valeurs de résistances. Sur la cathode de la 12AT7 en entrée, tu peux mettre au début un potar de 2k que tu ajusteras pour la polarisation directe avec le tube suivant avant de le remplacer par une résistance. Ensuite, il te faudra ajuster la résistance de contre réaction, le mieux est d'avoir un géné et un oscillo.
