Le forum Audiovintage est privé.
En tant qu'invité, vous avez accès à certaines rubriques uniquement, l'ajout de nouveaux membres n'est pas possible pour le moment.
En tant qu'invité, vous avez accès à certaines rubriques uniquement, l'ajout de nouveaux membres n'est pas possible pour le moment.
Filtre actif 3 voies fréq réglables
- Vinc
- Membre no life
- Messages : 4743
- Enregistré le : lun. 9 nov. 2009 19:07
- Localisation : Belgique
Re: Filtre actif 3 voies fréq réglables
je viens de potasser un peu le sujet.
Pour les filtre forte pente
le Rane j'aime pas trop, les contre réaction globale rendent difficile, la compréhension et la modularité est plus difficile a créer.
par contre en faisant des filtres Linkwitz-Rilley c'est parfaitement possible de faire quelque chose de modulaires. et on fait du -24dB par octave assez simplement
par ampli-op il faut 4 composants passif, des supports Dil8 nous feront des modules assez facilement.
bon niveau plan j'ai fais des AOP idéaux (amplificateur différentiel avec un gain énorme, c'est la définition même d'un AOP) vu qu'avec les vrai la version démo du simulateur est dépassée.
la formule est assez simple: pour le 24dB/octave 1/(2,83*PI*RC)
voir ici pour le schemas type:
http://www.linkwitzlab.com/filters.htm#3"
Pour un passe bas à 150Hz avec une pente de 24dB par Octave et ça donne en courbe:
et pour les 3 voies ça donne
avec coupure 150 et 5000 a 24dB toujours
et en courbes :
Pour les filtre forte pente
le Rane j'aime pas trop, les contre réaction globale rendent difficile, la compréhension et la modularité est plus difficile a créer.
par contre en faisant des filtres Linkwitz-Rilley c'est parfaitement possible de faire quelque chose de modulaires. et on fait du -24dB par octave assez simplement
par ampli-op il faut 4 composants passif, des supports Dil8 nous feront des modules assez facilement.
bon niveau plan j'ai fais des AOP idéaux (amplificateur différentiel avec un gain énorme, c'est la définition même d'un AOP) vu qu'avec les vrai la version démo du simulateur est dépassée.
la formule est assez simple: pour le 24dB/octave 1/(2,83*PI*RC)
voir ici pour le schemas type:
http://www.linkwitzlab.com/filters.htm#3"
Pour un passe bas à 150Hz avec une pente de 24dB par Octave et ça donne en courbe:
et pour les 3 voies ça donne
avec coupure 150 et 5000 a 24dB toujours
et en courbes :
- CREAM
- Membre éminent
- Messages : 1054
- Enregistré le : ven. 18 févr. 2011 21:04
- Localisation : 33
Re: Filtre actif 3 voies fréq réglables
Je remercie encore Jean pour m'avoir orienter vers cette marque accessible (pas de bidouille électronique, j'en suis incapable)
RANE construit aussi des filtre pour JBL
Si je peux aider (pas bcp) je l'ai sous les yeux
Une particularité intéressante pour les audiophiles (grâce à la sono) qui est, si j'ai bien compris, la possibilité de rajouter sois même un composant (emplacement prévu) pour corriger une "fréquence" parasite pour les systèmes à pavillon.
J'en suis pas du tout là mais l'info est passée
Cherche pré-ampli à tubes line, entrée phono bienvenue aussi
- Vinc
- Membre no life
- Messages : 4743
- Enregistré le : lun. 9 nov. 2009 19:07
- Localisation : Belgique
Re: Filtre actif 3 voies fréq réglables
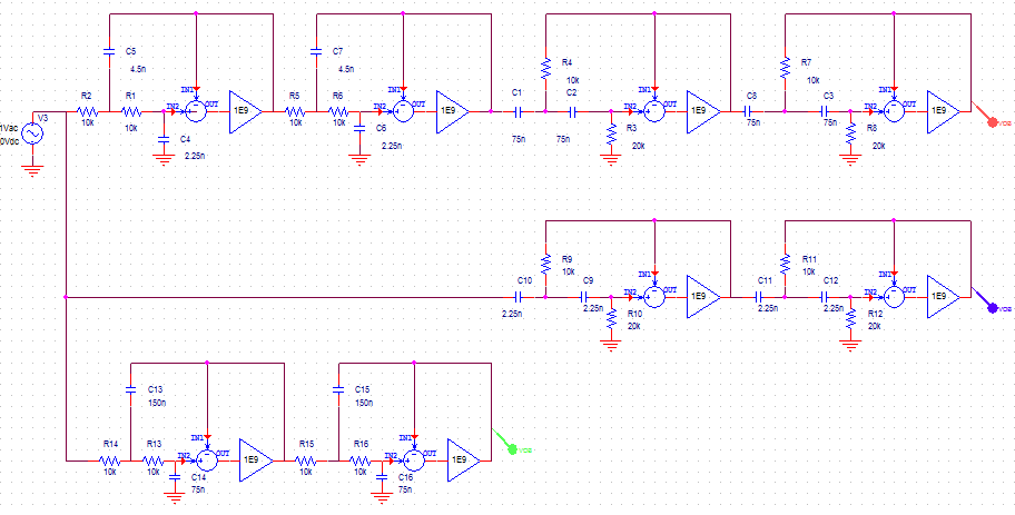
avec l'arrivée des Emilar je pense que je vais bientôt me lancer dans la construction d'un filtre actif, et j'aimerais des avis d'utilisateur de filtre actifs pour voir si je ne fais pas fausse route.
Mais avant ça parlons un peu de technique, et pourquoi pas montrer qu'avoir des circuit imprimé de qualité professionnelle n'est pas forcement hors de prix.
Mon but n’était pas de faire l’étude des filtres actifs, bien trop complexe pour le temps que je peux y consacré. Mais, comme nous le dis souvent Jean, nous vivons une époque formidable. le net fourmille d'informations. et entre autre ce site : http://www.linkwitzlab.com/filters.htm
bref vous le comprendrez je repique directement le schémas, en même temps Linkwitz et Rilley ont une certaine notoriété dans les filtres analogiques.
bien voici le schéma en 12dB par octave:

4 composant par AOP, et juste une valeur de condo et une de résistance, facile aussi.
donc mon idée était de rendre ça assez modulable et abordable niveau prix pour les circuit imprimé.
Donc qu'est ce qui est enfichable, facile a trouvé? des support DIL (Dual In Line, typiquement des support pour les AOP etc):

on a qu'a plugger les résistances et condensateurs pendant la mise au point et on peut toujours souder par la suite si on le desire.
donc notre schémas devient ceci:
par soucis de modularité jetons un œil au 24dB/octave :

la structure est pareille, bon les valeur de composant sont differentes, on a R et 2R et C et 2C maintenant, mais pour le circuit c'est la structure qui compte, et niveau structure ce sont sont 2 12dB/Octave en serie.
bon bon bon... donc si on prend des AOP double... ce qu'il y a de plus courant sur le marché. on peut donc faire un passe-haut ou passe-bas de 24dB par octave ou un filtre 2 voie 12dB/Octave.
si on met sur les connecteur la sortie du premier a coté de l'entrée du second on se facilite tache pour jouer avec tout ça.
un autre connecteur pour l'alim avec des condo de découplage sur la carte
bien notre schémas deviens donc :
en ne mettant que des résistance a certain endroit on peut faire des schémas suiveur/inverseur/atténuateur et autre schémas classique des AOP. Donc ce schémas peut être utilisé plusieurs fois à plusieurs fonction dans le filtre, bref ce schémas peut devenir un module de base. Ce qui tombe bien je voulais une architecture modulaire, dans une optique de réduction de cout. vous verrez en quoi ça réduit les couts a la fin.
bien passons a la CAO/DAO , j'ai utiliser Eagle comme suite de programme, c'est une suite assez complète, qui a, entre autre comme avantage, d'avoir une version gratuite, des librairies assez fournies (même si pas très ordonnée), de faire des vérifications électriques sur le circuit imprimé.
comme je l'ai dit c'est une suite , on commence par introduire sont schémas dans "Schematic" (original comme nom), on y rentre aussi la forme de ses composants, et bien des détails. Et ensuite on peut faire un circuit imprimé.
Quand on fait un circuit Imprimé le but du jeu est d'avoir la carte la plus petite possible, avec les composants le mieux ordonné possible, les pistes les plus courtes possible, tout en veillant a ce que les lignes de masses et d'alimentation soient les plus directe possible. Bref c'est un jeu qui peut être assez long, pour trouver le meilleur compromis.
l'utilisation de plan de masse et d'alim aide beaucoup: voici à quoi ressemble le circuit les plan de masse et d'alim non affiché, observez la longueur des pistes
Maintenant en affichant les plans d'alimentation:
bon maintenant la réalisation des circuits imprimés. La suite Eagle peut exporter(via des manipulation pas trop simples) les circuit que j'ai dessiné au format industriel habituel qui est "Gerber". Mais plus simple, on peut directement envoyer le fichier d'Eagle à certain imprimeur de circuit.
bon prenons par exemple: http://www.multi-circuit-boards.eu exemple pas innocent ce sont les moins cher que j'ai trouvé, et ce sont les moins cher surtout parce qu'ils sont en Europe(Allemagne) et donc que les frais de port sont pas trop élevés.
la carte 100mmX100mm est a 41 euro, calculons, 1 carte par voie + une carte pour régler les niveaux, 3 cartes : 123€... c'est cherro ça Vinc! et que pour 2 voies...
Nananan attendez attendez je vous ai dis: fais les circuits les plus petits possible... ce n'est pas pour rien.
le circuit que j'ai dessiné fait 35X25mm donc quand on va dans leur calculateur de prix, si on en prend un c'est :
Mais maintenant si on en prend 10 :
bien, donc on se retrouve avec 10 modules pour 41 €uro de circuit imprimés double face, trous métallisés, avec solder-mask, serigraphie bref full option.
je pense qu'on s'en sort bien.
Que pensez vous du projet?
Mais avant ça parlons un peu de technique, et pourquoi pas montrer qu'avoir des circuit imprimé de qualité professionnelle n'est pas forcement hors de prix.
Mon but n’était pas de faire l’étude des filtres actifs, bien trop complexe pour le temps que je peux y consacré. Mais, comme nous le dis souvent Jean, nous vivons une époque formidable. le net fourmille d'informations. et entre autre ce site : http://www.linkwitzlab.com/filters.htm
bref vous le comprendrez je repique directement le schémas, en même temps Linkwitz et Rilley ont une certaine notoriété dans les filtres analogiques.
bien voici le schéma en 12dB par octave:

4 composant par AOP, et juste une valeur de condo et une de résistance, facile aussi.
donc mon idée était de rendre ça assez modulable et abordable niveau prix pour les circuit imprimé.
Donc qu'est ce qui est enfichable, facile a trouvé? des support DIL (Dual In Line, typiquement des support pour les AOP etc):

on a qu'a plugger les résistances et condensateurs pendant la mise au point et on peut toujours souder par la suite si on le desire.
donc notre schémas devient ceci:
par soucis de modularité jetons un œil au 24dB/octave :

la structure est pareille, bon les valeur de composant sont differentes, on a R et 2R et C et 2C maintenant, mais pour le circuit c'est la structure qui compte, et niveau structure ce sont sont 2 12dB/Octave en serie.
bon bon bon... donc si on prend des AOP double... ce qu'il y a de plus courant sur le marché. on peut donc faire un passe-haut ou passe-bas de 24dB par octave ou un filtre 2 voie 12dB/Octave.
si on met sur les connecteur la sortie du premier a coté de l'entrée du second on se facilite tache pour jouer avec tout ça.
un autre connecteur pour l'alim avec des condo de découplage sur la carte
bien notre schémas deviens donc :
en ne mettant que des résistance a certain endroit on peut faire des schémas suiveur/inverseur/atténuateur et autre schémas classique des AOP. Donc ce schémas peut être utilisé plusieurs fois à plusieurs fonction dans le filtre, bref ce schémas peut devenir un module de base. Ce qui tombe bien je voulais une architecture modulaire, dans une optique de réduction de cout. vous verrez en quoi ça réduit les couts a la fin.
bien passons a la CAO/DAO , j'ai utiliser Eagle comme suite de programme, c'est une suite assez complète, qui a, entre autre comme avantage, d'avoir une version gratuite, des librairies assez fournies (même si pas très ordonnée), de faire des vérifications électriques sur le circuit imprimé.
comme je l'ai dit c'est une suite , on commence par introduire sont schémas dans "Schematic" (original comme nom), on y rentre aussi la forme de ses composants, et bien des détails. Et ensuite on peut faire un circuit imprimé.
Quand on fait un circuit Imprimé le but du jeu est d'avoir la carte la plus petite possible, avec les composants le mieux ordonné possible, les pistes les plus courtes possible, tout en veillant a ce que les lignes de masses et d'alimentation soient les plus directe possible. Bref c'est un jeu qui peut être assez long, pour trouver le meilleur compromis.
l'utilisation de plan de masse et d'alim aide beaucoup: voici à quoi ressemble le circuit les plan de masse et d'alim non affiché, observez la longueur des pistes
Maintenant en affichant les plans d'alimentation:
bon maintenant la réalisation des circuits imprimés. La suite Eagle peut exporter(via des manipulation pas trop simples) les circuit que j'ai dessiné au format industriel habituel qui est "Gerber". Mais plus simple, on peut directement envoyer le fichier d'Eagle à certain imprimeur de circuit.
bon prenons par exemple: http://www.multi-circuit-boards.eu exemple pas innocent ce sont les moins cher que j'ai trouvé, et ce sont les moins cher surtout parce qu'ils sont en Europe(Allemagne) et donc que les frais de port sont pas trop élevés.
la carte 100mmX100mm est a 41 euro, calculons, 1 carte par voie + une carte pour régler les niveaux, 3 cartes : 123€... c'est cherro ça Vinc! et que pour 2 voies...
Nananan attendez attendez je vous ai dis: fais les circuits les plus petits possible... ce n'est pas pour rien.
le circuit que j'ai dessiné fait 35X25mm donc quand on va dans leur calculateur de prix, si on en prend un c'est :
Mais maintenant si on en prend 10 :
bien, donc on se retrouve avec 10 modules pour 41 €uro de circuit imprimés double face, trous métallisés, avec solder-mask, serigraphie bref full option.
je pense qu'on s'en sort bien.
Que pensez vous du projet?
- LeTOF
- Membre éminent
- Messages : 1804
- Enregistré le : jeu. 12 nov. 2009 20:16
- Localisation : Oise
Re: Filtre actif 3 voies fréq réglables
:helloman:
Moi je capte pas tout !!!!!!
Les fréquences sont fixes et les pentes aussi ?? A ajuster au montage , c'est ça ???
1 module par coupure et par canal ??Faut ajouter l'alim ????
Et oui , je suis très limité , alors les questions sont basiques aussi !!!!!!

Moi je capte pas tout !!!!!!
Les fréquences sont fixes et les pentes aussi ?? A ajuster au montage , c'est ça ???
1 module par coupure et par canal ??Faut ajouter l'alim ????
Et oui , je suis très limité , alors les questions sont basiques aussi !!!!!!
- Vinc
- Membre no life
- Messages : 4743
- Enregistré le : lun. 9 nov. 2009 19:07
- Localisation : Belgique
Re: Filtre actif 3 voies fréq réglables
bien entendu il faut ajouter une alim.
Pour le reste
un module comporte 2 AOP et 2 serie de 4 composant passif:
1AOP + 4 composant passif = 1 filtre 12dB/octave
la fréquence de coupure dépend de la formule indiquée avec les schémas; mais si les composant sont pluggés sur un support Dil ils sont très vite changés. mais oui c'est une fréquence de coupure fixe.
bon pour fixer les idées des exemples:
pour un filtre stereo 2 voie, avec une pente de 12dB/Octave, et réglage de volume pour les deux plages de Fréquence il nous faudrait:
on va compter en Aop, c'est plus simple
1Aop par réglage de volume, donc 4 AOP (2 basse fréquence, 2 haute fréquence)
1Aop par filtre donc 4 AOP (denouveau 2 basse fréquence, 2 haute fréquence)
donc il nous faut 8 AOP, ce qui nous fait 4 module(2AOP par module)
maintenant un filtre stereo 3 voie 24dB/Octave:
1AOP par réglage de volume : donc 6Aop
2AOP par filtre par voie : 16 AOP : 4 pour la basse fréquence, 8 pour la moyenne fréquence(c'est un passe haut+ un passe bas), 4 pour les haute fréquence
ce qui nous donne 22 AOP
ce qui nous donne 11 modules
Pour le reste
un module comporte 2 AOP et 2 serie de 4 composant passif:
1AOP + 4 composant passif = 1 filtre 12dB/octave
la fréquence de coupure dépend de la formule indiquée avec les schémas; mais si les composant sont pluggés sur un support Dil ils sont très vite changés. mais oui c'est une fréquence de coupure fixe.
bon pour fixer les idées des exemples:
pour un filtre stereo 2 voie, avec une pente de 12dB/Octave, et réglage de volume pour les deux plages de Fréquence il nous faudrait:
on va compter en Aop, c'est plus simple
1Aop par réglage de volume, donc 4 AOP (2 basse fréquence, 2 haute fréquence)
1Aop par filtre donc 4 AOP (denouveau 2 basse fréquence, 2 haute fréquence)
donc il nous faut 8 AOP, ce qui nous fait 4 module(2AOP par module)
maintenant un filtre stereo 3 voie 24dB/Octave:
1AOP par réglage de volume : donc 6Aop
2AOP par filtre par voie : 16 AOP : 4 pour la basse fréquence, 8 pour la moyenne fréquence(c'est un passe haut+ un passe bas), 4 pour les haute fréquence
ce qui nous donne 22 AOP
ce qui nous donne 11 modules
- LeTOF
- Membre éminent
- Messages : 1804
- Enregistré le : jeu. 12 nov. 2009 20:16
- Localisation : Oise
Re: Filtre actif 3 voies fréq réglables
Ca peut surement être sympa de moduler les pentes suivant l'envie ...
Le 24 db sympa sur un tweeter pour la protection et une pente plus douce sur le médium pour donner plus de matière...
Enfin , je suppose que ça doit donner quelques possibilité côté flexibilité .... Quand on gère le truc bien sur !!!
Le 24 db sympa sur un tweeter pour la protection et une pente plus douce sur le médium pour donner plus de matière...
Enfin , je suppose que ça doit donner quelques possibilité côté flexibilité .... Quand on gère le truc bien sur !!!
-
6336A
Re: Filtre actif 3 voies fréq réglables
Bonjour,
je viens de lire ce sujet très intéressant, et me permettre d'y rajouter ma petite expérience.
J'ai construit afin de faire des essais des une dizaine (peut-être plus) de filtres actifs, sans parler des modifs apportées à chacun d'entre eux.
La solution de l'aop est le plus pratique, le plus simple à mettre en oeuvre, certes : Elektor, Led, électronique pratique et bien d'autres ont tous pondus des schémas avec les circuits imprimés.
Cette solution permet donc d'obtenir un filtre actif fiable, qu'il soit en 2, 3 ou 4 voies avec des fréquences de coupures variables, ainsi que des pentes de coupures variables, mais :
-On transforme vite l'appareil en usine à gaz et en sélecteurs de partout, si l'on désire avoir beaucoup de choix.
-Il faut IMPERATIVEMENT avoir essayé en passif et avoir obtenu des résultats probants avant de passer en actif...
Pourquoi ? Tout simplement pour, une fois le bon résultat trouvé en passif, fréquences, pentes, coef de surtension et phase, faire la même chose en actif.
J'ai pu observer également des audiophiles dont la préamplification et l'amplification sont composés d'appareils à tubes, souvent prestigieux et vintage, utiliser un filtre actif composé d'aop...
Aaaaarrrrrggghhhh, enfer sans purgatoire, faute de goût, et horreur sous toutes ses formes !
Avouez tout de même qu'il serait dommage que le signal traité en amont et en aval par des tubes et même par des transistors), soit parcouru entre les deux par ces vilains petits canards... qui en plus n'ont rien de vintage.
Non ?
Donc, essayons de faire quelque chose de plus original...
Renon ?

je viens de lire ce sujet très intéressant, et me permettre d'y rajouter ma petite expérience.
J'ai construit afin de faire des essais des une dizaine (peut-être plus) de filtres actifs, sans parler des modifs apportées à chacun d'entre eux.
La solution de l'aop est le plus pratique, le plus simple à mettre en oeuvre, certes : Elektor, Led, électronique pratique et bien d'autres ont tous pondus des schémas avec les circuits imprimés.
Cette solution permet donc d'obtenir un filtre actif fiable, qu'il soit en 2, 3 ou 4 voies avec des fréquences de coupures variables, ainsi que des pentes de coupures variables, mais :
-On transforme vite l'appareil en usine à gaz et en sélecteurs de partout, si l'on désire avoir beaucoup de choix.
-Il faut IMPERATIVEMENT avoir essayé en passif et avoir obtenu des résultats probants avant de passer en actif...
Pourquoi ? Tout simplement pour, une fois le bon résultat trouvé en passif, fréquences, pentes, coef de surtension et phase, faire la même chose en actif.
J'ai pu observer également des audiophiles dont la préamplification et l'amplification sont composés d'appareils à tubes, souvent prestigieux et vintage, utiliser un filtre actif composé d'aop...
Aaaaarrrrrggghhhh, enfer sans purgatoire, faute de goût, et horreur sous toutes ses formes !
Avouez tout de même qu'il serait dommage que le signal traité en amont et en aval par des tubes et même par des transistors), soit parcouru entre les deux par ces vilains petits canards... qui en plus n'ont rien de vintage.
Non ?
Donc, essayons de faire quelque chose de plus original...
Renon ?
- Vinc
- Membre no life
- Messages : 4743
- Enregistré le : lun. 9 nov. 2009 19:07
- Localisation : Belgique
Re: Filtre actif 3 voies fréq réglables
bien sur une jolie electronique a tube c'est bien plus mieux bien. mais... techniquement et financierement c'est autre chose
- Vinc
- Membre no life
- Messages : 4743
- Enregistré le : lun. 9 nov. 2009 19:07
- Localisation : Belgique
Re: Filtre actif 3 voies fréq réglables
et la je suis pas forcement d'accord, si on veut essayer un filtre du 4eme ordre c'est tres couteux et tres complexe en passif.6336A a écrit : -Il faut IMPERATIVEMENT avoir essayé en passif et avoir obtenu des résultats probants avant de passer en actif...
Pourquoi ? Tout simplement pour, une fois le bon résultat trouvé en passif, fréquences, pentes, coef de surtension et phase, faire la même chose en actif.
-
6336A
Re: Filtre actif 3 voies fréq réglables
Et l'achat d'un 2eme amplificateur pour passer en actif + le prix du filtre actif ne valent pas plus chers que des essais sur un filtre passif ?on veut essayer un filtre du 4eme ordre c'est tres couteux et tres complexe en passif.
On peut essayer avec des transistors, c'est toujours mieux que des aop.bien sur une jolie electronique a tube c'est bien plus mieux bien. mais... techniquement et financierement c'est autre chose
-
- Sujets similaires
- Réponses
- Vues
- Dernier message
