Le forum Audiovintage est privé.
En tant qu'invité, vous avez accès à certaines rubriques uniquement, l'ajout de nouveaux membres n'est pas possible pour le moment.
En tant qu'invité, vous avez accès à certaines rubriques uniquement, l'ajout de nouveaux membres n'est pas possible pour le moment.
Carad V2
- Vinc
- Membre no life
- Messages : 4743
- Enregistré le : lun. 9 nov. 2009 19:07
- Localisation : Belgique
Re: Carad V2
Faut vraiment que je me rachète une paire d'yeux...
- Vinc
- Membre no life
- Messages : 4743
- Enregistré le : lun. 9 nov. 2009 19:07
- Localisation : Belgique
Re: Carad V2
bon modif faites... franchement j'ai trop la tête en l'air ces derniers temps.
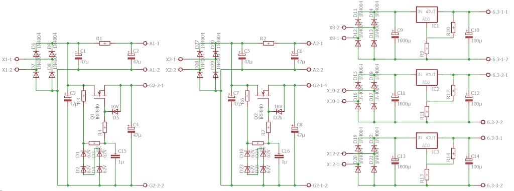
pour R1 et R2 j'attend de voir exactement la tension à chuter.
et pourquoi 25V et pas 16V , trouver moins ca va être dur c'est sur...
ourles condo basse tension j'ai pas fait gaffe j'ai copié-collé.
pour R1 et R2 j'attend de voir exactement la tension à chuter.
et pourquoi 25V et pas 16V , trouver moins ca va être dur c'est sur...
ourles condo basse tension j'ai pas fait gaffe j'ai copié-collé.
-
6336A
Re: Carad V2
16V si tu trouves, bien sûr. Monte à 2200uF si tu peux. IC1 et IC2 sont des 317 en TO220, je suppose ?
- Vinc
- Membre no life
- Messages : 4743
- Enregistré le : lun. 9 nov. 2009 19:07
- Localisation : Belgique
Re: Carad V2
Oui oui pour le chauffage autant faire simple et puis j'en ai qui trainent
- Vinc
- Membre no life
- Messages : 4743
- Enregistré le : lun. 9 nov. 2009 19:07
- Localisation : Belgique
Re: Carad V2
Une par el 84 et une pour les ecc83.
Je suis mitigé sur l'utilité... mais entre le chauffage et la cathode la tension peut pas dépasser 100v et y a la moitié du transfo de sortie et 230Ohm entre la masse et la cathode. J'ai pas cherché a calculer la tension max entre masse et cathode.
J'ai trois enroulement 6,3 aux transfos d'alim
Je suis mitigé sur l'utilité... mais entre le chauffage et la cathode la tension peut pas dépasser 100v et y a la moitié du transfo de sortie et 230Ohm entre la masse et la cathode. J'ai pas cherché a calculer la tension max entre masse et cathode.
J'ai trois enroulement 6,3 aux transfos d'alim
- Vinc
- Membre no life
- Messages : 4743
- Enregistré le : lun. 9 nov. 2009 19:07
- Localisation : Belgique
Re: Carad V2
Non mais de toutes façons suffisant.
Pour les EL84 on a pas changé la charge de 760mA, pour les ecc83 on a retiré un tube donc on passe de 900mA à 600mA.
A l'ohmetre on a pas de différence entre les enroulements.
Pour les EL84 on a pas changé la charge de 760mA, pour les ecc83 on a retiré un tube donc on passe de 900mA à 600mA.
A l'ohmetre on a pas de différence entre les enroulements.
-
6336A
Re: Carad V2
Ton pont de 1A va fumer...
Personnellement, je ferais ceci : Avec un gros radiateur sur le 317 et un pont de 2A mini.
Personnellement, je ferais ceci : Avec un gros radiateur sur le 317 et un pont de 2A mini.
- Vinc
- Membre no life
- Messages : 4743
- Enregistré le : lun. 9 nov. 2009 19:07
- Localisation : Belgique
Re: Carad V2
en fait j'ai 3 enroulement 6V3 par canal
donc les 1N4007 (j'en ai une 50aine) devraient suivre logiquement. (760mA par el84et 600mA pour les ecc83)
et je dois pas m'inquieter de la tension entre cathode et chauffage?
mon autre soucis c'est que les transfo sont des transfos 220V donc avec 235V j'ai trop c'est pour ca que je pensais réguler surtout.
donc les 1N4007 (j'en ai une 50aine) devraient suivre logiquement. (760mA par el84et 600mA pour les ecc83)
et je dois pas m'inquieter de la tension entre cathode et chauffage?
mon autre soucis c'est que les transfo sont des transfos 220V donc avec 235V j'ai trop c'est pour ca que je pensais réguler surtout.
