Ici, nous allons aborder un type de filtrage assez peu connu, il s’agit du filtrage passif de ligne, plus connu en anglais sous le nom de Passive Line Level Cross(X)Over (PLLXO). J'avais déjà posté sur ce sujet il y a un peu de temps, je vais tenter d'expliquer un peu mieux les choses…
Tout comme le filtrage actif, le PLLXO se place entre préampli et ampli de puissance et demande la suppression du filtrage passif de l'enceinte. À ce sujet, il faut différencier filtrage c'est à dire orientation des coupures et les possibles corrections d'impédance, de niveau (pour le tweeter) et autres qu'il faudra garder car la plaque où sont soudés les composants supportent souvent le tout. Tout cela ne pose aucun problème, il suffit de savoir faire un schéma de son filtre (ou de le trouver sur internet…).
Les avantages :
-ceux du filtrage actif.
-le cout
-la simplicité
Les inconvénients :
-ceux du filtrage actif
-insertion d'une perte de niveau (c'est très théorique, j'ai rien perçu comme différences à l'écoute)
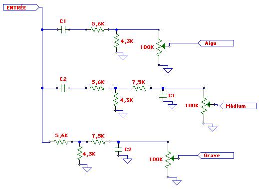
Le schéma (3 voies) :
Le calcul de C1 et C2 :
Pour des raisons de simplicité, les résistances sont fixes, les valeurs sont communes et ne posent donc aucun problème d'approvisionnement.
Pour les deux condensateurs, on utilise la même formule :
Fc = 1 / (2 * pi * R * C)
Avec :
Fc, fréquence de coupure en Hz ;
pi, 3,14 ;
R, 10000 ;
C, condensateur que l’on cherche en Farad
On obtient donc la formule simplifiée :
C (en nF) = 15923 / Fc
Exemples de calcul :
Je cherche la valeur de C2 pour une coupure basse à 600Hz :
C2 = 15923 / 600 = 26,53 nF ≈ 27nF
Je cherche la valeur de C1 pour une coupure haute à 6000Hz :
C1 ≈ 2,7nF
Le choix des composants :
Pour les condensateurs : polystyrène avec une faible tolérance (1-5%) et une valeur de voltage pouvant être large (63-630V). Le plus important est de rajouter des condensateurs de façon à ce que la valeur globale soit la plus proche du résultat obtenu.
Pour les résistances : métal, faible bruit, faible tolérance ou tantale.
Pour les potentiomètres : couche carbone bas de gamme puis remplacement par deux résistances (cf au dessus) une fois la valeur idéale trouvée. Pour ceux qui veulent garder la flexibilité, (c’est ce qui coute le plus chère en audio) : potentiomètre spécial audio.
En pratique :
Voici la réalisation, c'est la version de "test" : Je n'ai pas utilisé de potentiomètres ou de résistances pour ajuster les niveaux car j'utilise ça sur les SIARE qui sont très bien coordonnées… Pour la version finale, on peut l'imaginer dans une boite en alu, dans un coin du préampli…
En conclusion :
Une alternative sérieuse au filtrage passif ? Pour moi, la réponse est oui indéniablement… Il faudrait faire des tests plus poussés mais à l'écoute, c'est très satisfaisant : une énorme transparence (malgré les câbles :mrgreen: ) et quand on voit le prix d'une self…
Une alternative sérieuse au filtrage actif ? La question mérite d'être posée.
Bref, si vous avez plusieurs amplis de puissances, vous n'avez plus aucune excuse pour ne pas vous mettre au filtrage actif car le cout est de l'ordre de 10€…
Annexe :



