je vois déja les cheveux se dresser sur la tête de certains
Mais, c'est le seul petit truc qui me gêne sur mon systeme actuel , et comme nous ne pouvons jamais avoir un systeme dit parfait, faut bien lui trouver une petite tare quand même
Je tourne depuis maintenant 2-3 ans avec des JMLab DB13, chose qui épate pas mal de mes amis, étant atteind d'une changite aigu bien prononcé par le passé . Mais depuis que ces diablesses sont arrivées a la maison, et malgré quelques tentatives d'infidélité, elles n'y bougent + .
Pour planter un peu le décor, elles sont alimentées par un Naim Nait1, une Réga Planet ( 1ere generation) , une TD166/AT95E ( provisoir) , du kimber PBJ en modul, du SONO PRO 2 x 2.5 mm² en cable Hp . Pieds Norstone stylum2 de 60cm " amélioré" ( bondes en lieges a la place des pointes, plateau superieur refait en médium de 22 au dimensions de l'enceintes, tube central sablé en intégralité) .
La piece est relativement claire, carrelage, baie vitrée laterale, 20m² mais ouverte sur le séjour ( 40m² au total ) . Tapis épais au sol, canapé face aux hps.
Point d'ecoute a env 3m, encintes écartées d'env 3m, "décollées" du mur d'env 1m .
Voila, le décor est planté .
Maintenant, la DB 13:
(Source NRDS Juin/juillet 1979)
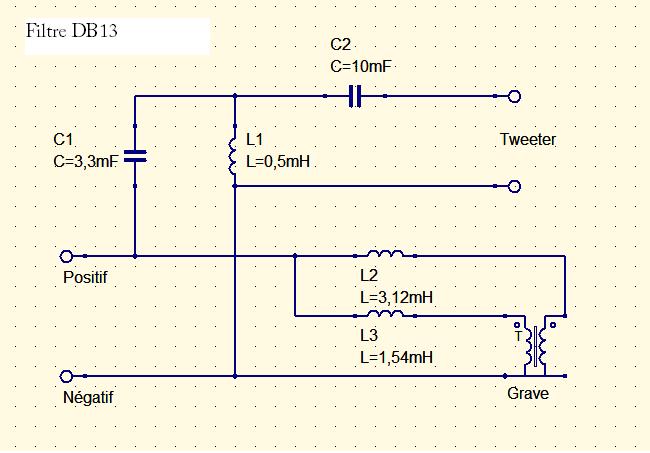
le filtre :
(source, un bon ami Rennais)
de mémoire, le 3.3uf a été remplacer par un audyn cap, le reste ( self & capa) a été testé et approuvé.
Donc, pour en arriver au sujet de ce post ( enfin, j'en vois qui soupire
Relativement dur a trouver dans sa version ' BAHR", j'aimerais, si c'est possible, tenter de le calmer un peu ds sa bande passante haute .
Et c'est la que ca devient compliqué !
Parcque qu'il faudrait juste le "calmer" un peu dans les tours , sans modifier le reste ( sic!) , c'est a dire l'equilibre globale de l'enceinte !
-rajouter un pio de 0,01uf en parralelle comme ca se fait des fois ???
-changer le condo qu'il lui est affecté ???
-rajouter une mousse comme sur les LS3/5a ou certaine muilidines ???
toutes les pistes m'interessent !!!
a vous lire
Bart
