Bjr a tous.
J’envisage de réaliser ce préamp, pour remplacer l'entrée phono de mon intégré, de piètre qualité.
J'ai commencé à saisir le schéma sur Eagle (que je découvre progressivement), la version finale sera sûrement montée sur un circuit imprimé de chez Etronics ou ERCIM.
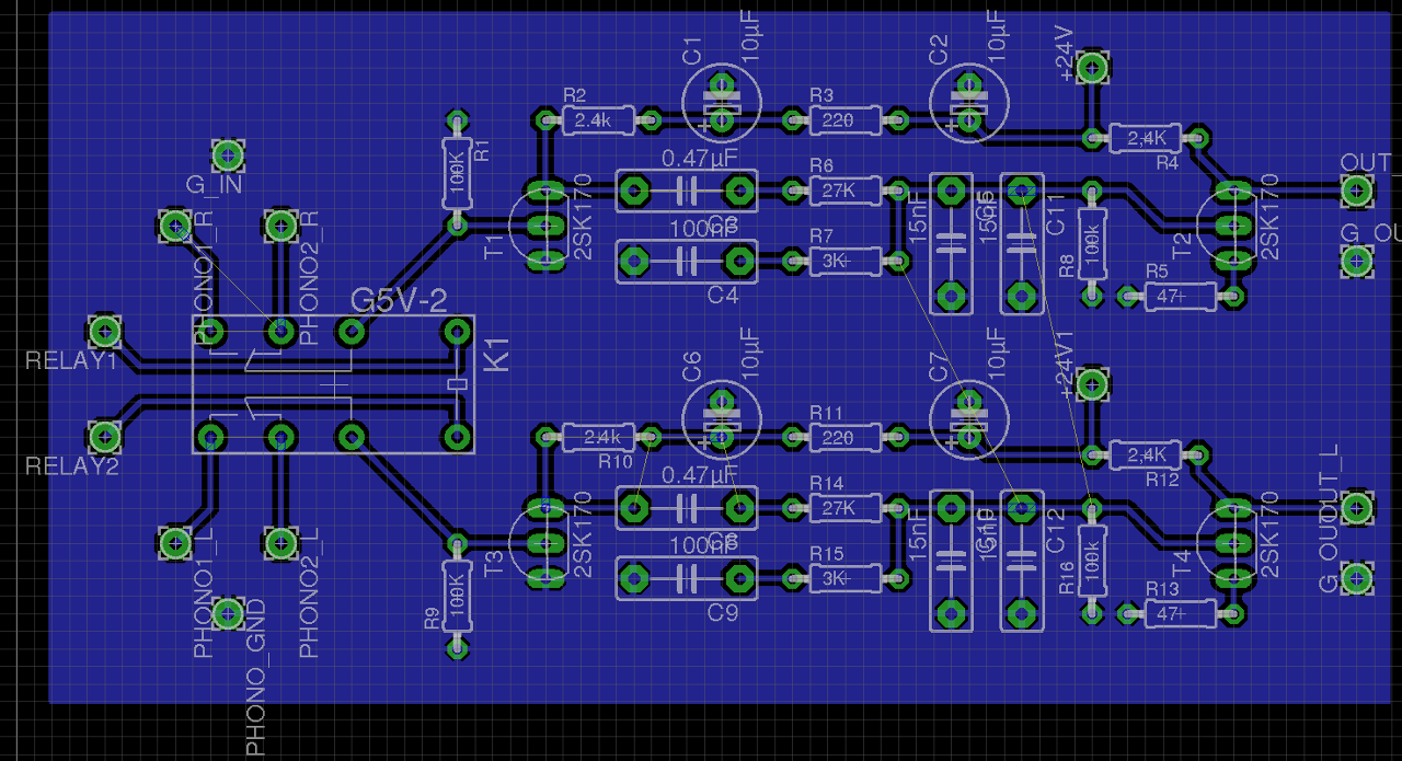
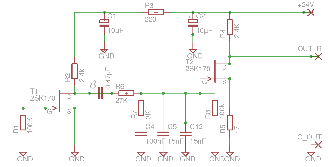
Voici le schéma (basé sur la version "améliorée") et un premier essai de platine. J’espère ne pas avoir commis d'erreur. Ma principale interrogation à ce sujet concerne le plan de masse, est ce que c'est utile ou est ce que je peut m'en passer?
ATTENTION: je n'ai pas inclus le condensateur de sortie sur le schéma, qui sera sûrement monté en externe faute de place (eagle est limité à 100mm de large)

- schema.png (80.79 Kio) Vu 3792 fois

- platine.png (371.14 Kio) Vu 3792 fois
Ps: je n'ai pas encore inclus le condensateur de sortie, qui sera sûrement monté en externe faute de place (eagle est limité à 100mm de large)